近日,信阳师范公司db真人体育官网袁红雨教授团队在国际权威植物期刊《Plant Biotechnology Journal》(IF=6.305)在线发表题为“DNA methylome analysis provides evidence that the expansion of the tea genome is linked to TE bursts”的研究论文。该研究首次利用DNA 甲基化组学方法,在分子水平上揭示茶树基因组增大与转座子元件“大爆发”紧密相关。

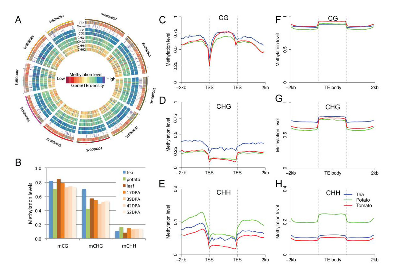
图1 DNA甲基化在茶树染色体上的分布
DNA甲基化是重要的表观遗传修饰之一,具有抑制转座子活性、调控基因表达等重要功能。相比较菊类植物马铃薯、咖啡、番茄、辣椒和烟草,茶树基因组在进化过程中保留了大量的转座子DNA序列元件,呈现一种“大爆发”式的扩张。本研究首次利用DNA甲基化组学方法,结合生物信息学分析手段,发现茶树转座子甲基化水平与其他菊类植物显著不同,特别是CHG类型的转座子甲基化水平在茶树基因组明显高于马铃薯和番茄,并且茶树基因组中最近扩张的转座子甲基化水平也显著高于茶树古老的转座子。总而言之,DNA甲基化在茶树转座子沉默和基因组增大方面扮演着重要的角色,有助于茶树更好地适应不同的气候和环境压力。此外,茶树基因组转座子元件的“大爆发”不仅导致茶树基因组增大,而且还影响着茶树许多重要生物过程,比如咖啡因、茶氨酸和类黄酮等次生代谢途径相关基因的表达,进一步影响茶树品质和风味。
该研究工作由信阳师范公司联合福建农林大学、深圳大学等课题组合作完成。信阳师范公司袁红雨教授和福建农林大学王海峰教授为论文的共同通讯作者。信阳师范公司青年教师王磊博士、福建农林大学博士生石岩和常笑君为共同第一作者。信阳师范公司为论文第一作者单位及通讯单位。该研究受到河南省茶树生物学重点实验室、河南省大别山农业生物资源保护与利用特色学科群、信阳师范公司青年骨干教师及南湖青年学者奖励计划等项目的资助。